近日,据上海市市场监督管理局发布信息,宜家(中国)投资有限公司自2025年11月13日至2026年2月12日,召回2024年1月1日至2024年1月7日生产的宜家IKEA牌FLISAT福丽萨特儿童桌,共计170件。
本次召回原因为
产品力学性能-水平静载荷试验项目
不符合GB 28007-2011
《儿童家具通用技术条件》的标准要求
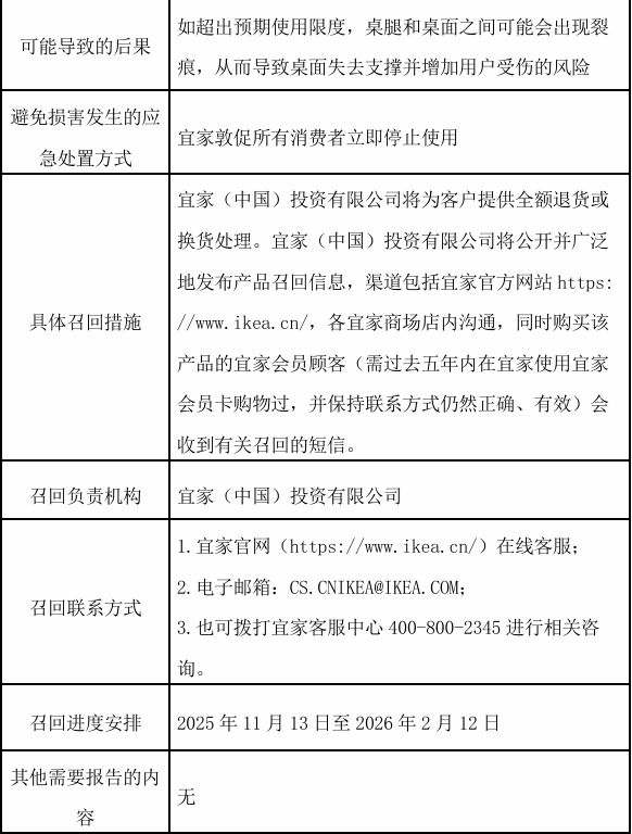
桌腿和桌面之间可能会出现裂痕
从而导致桌面失去支撑并增加用户受伤的风险



GB 28007-2011《儿童家具通用技术条件》是我国儿童家具领域的强制性国家标准,对产品的结构安全、力学性能、有害物质限量等方面作出了明确规定。
其中力学性能测试是确保儿童家具在日常使用过程中具备足够强度和安全性的关键指标。
目前,宜家敦促所有消费者立即停止使用,宜家(中国)投资有限公司将为客户提供全额退货或换货处理。
召回联系方式
↓↓↓
宜家官网(
https://www.ikea.cn/)在线客服
电子邮箱:
CS.CNIKEA@IKEA.COM可拨打宜家客服中心400-800-2345进行相关咨询
详细信息
↓↓↓
看完快快自查一下
你家有这款儿童桌吗?
记得转发提醒更多人~
来源:网络、上海市市场监督管理局、上观新闻、界面新闻、幸福福田、上海攻略通等